Quantitative proteomics in systems biology
Firczuk, H., Kannambath, S; Pahle, J; Claydon, Amy; Beynon, Robert, Duncan, John; Westerhoff, Hans; Mendes, Pedro & McCarthy, John (2013) An in vivo control map for the eukaryotic mRNA translation machinery. Mol. Sys. Biol 9: 635
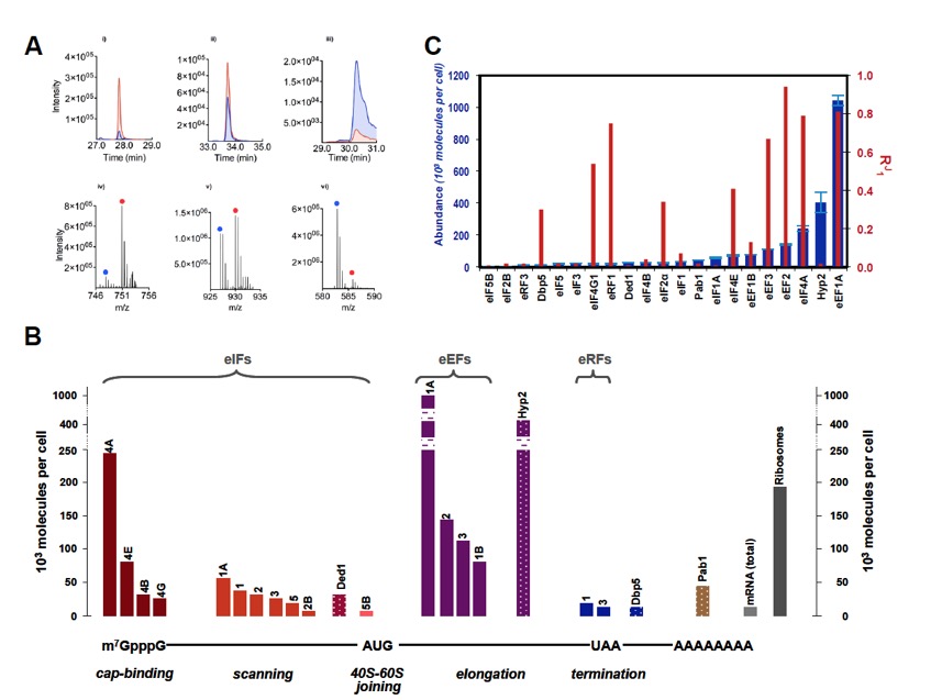
Rate control analysis defines the in vivo control map governing yeast protein synthesis and generates an extensively parameterized digital model of the translation pathway. Among other non-intuitive outcomes, translation demonstrates a high degree of functional modularity and comprises a non-stoichiometric combination of proteins manifesting functional convergence on a shared maximal translation rate. In exponentially growing cells, polypeptide elongation (eEF1A, eEF2 and eEF3) exerts the strongest control. The two other strong control points are recruitment of mRNA and tRNAi to the 40S ribosomal subunit (eIF4F and eIF2), and termination (eRF1; Dbp5). In contrast, factors that are found to promote mRNA scanning efficiency on a longer-than-average 5’untranslated region (eIF1, eIF1A, Ded1, eIF2B, eIF3 and eIF5) exceed the levels required for maximal control. This is expected to allow the cell to minimize scanning transition times, particularly for longer 5’ UTRs. The analysis reveals these and other collective adaptations of control shared across the factors, as well as features that reflect functional modularity and system robustness.

Rate control analysis defines the in vivo control map governing yeast protein synthesis and generates an extensively parameterized digital model of the translation pathway. Among other non-intuitive outcomes, translation demonstrates a high degree of functional modularity and comprises a non-stoichiometric combination of proteins manifesting functional convergence on a shared maximal translation rate. In exponentially growing cells, polypeptide elongation (eEF1A, eEF2 and eEF3) exerts the strongest control. The two other strong control points are recruitment of mRNA and tRNAi to the 40S ribosomal subunit (eIF4F and eIF2), and termination (eRF1; Dbp5). In contrast, factors that are found to promote mRNA scanning efficiency on a longer-than-average 5’untranslated region (eIF1, eIF1A, Ded1, eIF2B, eIF3 and eIF5) exceed the levels required for maximal control. This is expected to allow the cell to minimize scanning transition times, particularly for longer 5’ UTRs. The analysis reveals these and other collective adaptations of control shared across the factors, as well as features that reflect functional modularity and system robustness.
